9ÔÂ27ÈÕ£¬£¬£¬£¬£¬£¬¹ú¼Ê¶¥¼¶Ñ§ÊõÆÚ¿¯¡¶Science¡·£¨¡¶¿ÆÑ§¡·£©ÒÔÑо¿ÂÛÎÄ£¨Research Article£©µÄÐÎʽÔÚÏß½ÒÏþÁ˳ÏÐÅΪ±¾×¨Òµ·þÎñ ¹ÙÍøËùÊôÐÂÐÍÒßÃç¹ú¼Ò¹¤³ÌÑо¿ÖÐÐÄ¿ÆÑÐÍŶӵÄ×îпÆÑÐЧ¹û¡¶»ùÓÚÈáÐÔÇøÓòˢеÄRSV FÂѰ×ÈÚºÏǰ¹¹ÏóÎȹÌÐÔÍ»±äÉè¼Æ¡·£¨Mutating a flexible region of the RSV F protein can stabilize the prefusion conformation£©¡£¡£¡£¡£¡£¡£¡£¸ÃÏîÑо¿Ê¹ÓÃÅÌËã½á¹¹ÉúÎïѧ½»Ö¯Ñ§¿ÆÊÖÒÕ£¬£¬£¬£¬£¬£¬Ìá³öÁË»ùÓڱ乹µ÷¿ØµÄºôÎüµÀºÏ°û²¡¶¾£¨RSV£©FÂѰ×ÈÚºÏǰ¹¹ÏóÎȹÌÐÔÍ»±äÉè¼ÆÐÂÕ½ÂÔ£¬£¬£¬£¬£¬£¬Îª¸ü¶àÒÉÄѲ¡ÔÌåÒßÃçµÄ¿¹ÔÓÅ»¯Éè¼ÆÌṩÁ˾ßÓÐÔ¶¾°µÄÐÂ˼Ð÷ºÍÐÂÊÖÒÕ¡£¡£¡£¡£¡£¡£¡£
³ÏÐÅΪ±¾×¨Òµ·þÎñ ¹ÙÍøÀÎÀÎÕÆÎÕÐÂʱ´ú¡¢ÐÂÕ÷³ÌÖÐÑëÆóÒµµÄÐÂʹÃüÐÂʹÃü£¬£¬£¬£¬£¬£¬°Ñ¿Æ¼¼Á¢Òì°ÚÔÚ¡°Í·ºÅ¹¤³Ì¡±µÄÖ÷ҪλÖ㬣¬£¬£¬£¬£¬ÇÐʵÔöǿӦÓûù´¡Ñо¿£¬£¬£¬£¬£¬£¬È«Á¦¹¥¹ØÔ´Í·µ×²ãÊÖÒÕ£¬£¬£¬£¬£¬£¬Æð¾¢ÖýÔì¹ú¼ÒÕ½ÂԿƼ¼Á¦Á¿¡£¡£¡£¡£¡£¡£¡£±¾ÆªÂÛÎĵÄÑо¿Ð§¹ûÒÑÓ¦ÓÃÓÚ¾ßÓÐ×ÔÁ¦×ÔÖ÷֪ʶ²úȨµÄÖØ×éRSVÒßÃç²úÆ·µÄÑз¢£¬£¬£¬£¬£¬£¬ÏÖÔÚÒÑÍê³ÉÁÙ´²Ç°Ñо¿¡£¡£¡£¡£¡£¡£¡£

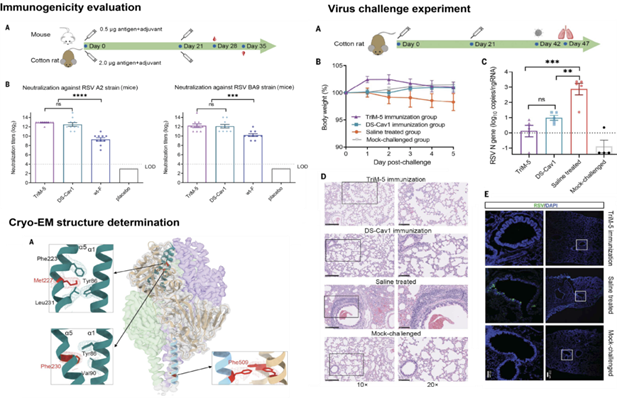
ºôÎüµÀºÏ°û²¡¶¾£¨RSV£©Êǵ¼ÖÂÓ¤Ó×¶ù¡¢ÍíÄêÈËÑÏÖØºôÎüµÀ¼²²¡µÄÖ÷ҪѬȾÒòËØÖ®Ò»¡£¡£¡£¡£¡£¡£¡£RSVÍâòµÄFÂѰ׽鵼²¡¶¾ÓëËÞÖ÷ϸ°ûµÄĤÈÚºÏÀú³Ì£¬£¬£¬£¬£¬£¬ÊÇÒßÃçÑз¢µÄÖ÷Òª°Ð¿¹Ô¡£¡£¡£¡£¡£¡£¡£RSV FÂѰױ£´æÁ½ÖÖ¹¹Ïó״̬£¬£¬£¬£¬£¬£¬ÖкͻîÐÔÇ¿µÄÈÚºÏǰ¹¹Ïó£¨pre-F£©²»Îȹ̣¬£¬£¬£¬£¬£¬»á×Ô¾õת±äΪÖкͻîÐÔÈõµÄÈںϺó¹¹Ïó£¨post-F£©×´Ì¬¡£¡£¡£¡£¡£¡£¡£Òò´Ë£¬£¬£¬£¬£¬£¬ÔõÑù½«RSV FÂѰ×Îȹ̵½pre-F¹¹Ïó״̬£¬£¬£¬£¬£¬£¬×èÖ¹¹¹Ïóת±äÀú³ÌµÄ±¬·¢ÊÇÆä×÷Ϊ°Ð¿¹Ô¾ÙÐÐÒßÃçÑз¢µÄÒªº¦¡£¡£¡£¡£¡£¡£¡£

½«ÂѰ×ÖÊËø¶¨µ½Ìض¨¹¹Ïó״̬µÄ³£ÓÃÕ½ÂÔÊÇÖ±½ÓÎÈ¹ÌÆä±¬·¢´ó·ù¶È½á¹¹×ª±äµÄÇøÓò¡£¡£¡£¡£¡£¡£¡£±¾Ñо¿Ê¹ÓÃÅÌËã½á¹¹ÉúÎïѧÊÖÒÕ£¬£¬£¬£¬£¬£¬¶ÔRSV FÂѰ׵Ľṹ¼°Æä¶¯Á¦Ñ§ÐÔ×Ó¾ÙÐÐÁËÅÌËãÆÊÎö£¬£¬£¬£¬£¬£¬Ê¶±ð³öÓëÆä´ó·ù¶È¹¹Ïóת±äÔ˶¯Ï໥ñîºÏµÄÒªº¦µ÷¿ØÇøÓò£¬£¬£¬£¬£¬£¬ÔÚ´Ë»ù´¡ÉÏÌá³öÁË»ùÓڱ乹µ÷¿ØµÄ¿¹ÔÎȹÌÐÂÕ½ÂÔ¡£¡£¡£¡£¡£¡£¡£Í¨¹ý¶Ô¹¹Ïóת±äÒªº¦µ÷¿Ø²¿Î»µÄÍ»±äÉè¼Æ£¬£¬£¬£¬£¬£¬¹¹½¨Á˶à¸öRSV FÂѰ×Í»±äÌ壬£¬£¬£¬£¬£¬Ê¹ÓÃÌåÍâʵÑéºÍ¶¯ÎïÌåÄÚÃâÒßʵÑ飬£¬£¬£¬£¬£¬ÑéÖ¤²¢É¸Ñ¡»ñµÃÁËÒ»¿îÓÅѡͻ±äÌ忹ÔÓÃÓÚÒßÃçÑз¢¡£¡£¡£¡£¡£¡£¡£

¶¯ÎïÃâÒßʵÑéÏÔʾ£¬£¬£¬£¬£¬£¬³ÏÐÅΪ±¾×¨Òµ·þÎñ ¹ÙÍø¿ÆÑÐÍŶÓÉè¼ÆµÄRSV FÂѰ×Í»±äÌå¾ßÓÐÓÅÒìµÄÃâÒßÔÐÔ£¬£¬£¬£¬£¬£¬ÇÒ¶ÔA¡¢BÁ½ÖÖÑÇÐÍRSV²¡¶¾¾ù¾ßÓÐÓÅÒìµÄÖкͻîÐÔ¡£¡£¡£¡£¡£¡£¡£ÔÚÃÞÊó¹¥¶¾ÊµÑéÖУ¬£¬£¬£¬£¬£¬¸ÃÍ»±äÌ忹ÔÒ²ÌåÏÖ³öÓÅÒìµÄÃâÒß±£»£»£»£»£»¤Ð§¹û¡£¡£¡£¡£¡£¡£¡£Í¨¹ýÀä¶³µç¾µÆÊÎö»ñµÃÁËˢкó¿¹ÔµÄ¿Õ¼ä½á¹¹£¬£¬£¬£¬£¬£¬Ö¤ÊµÁËËùÉè¼ÆµÄÍ»±äÌåÂѰ×ÀÖ³ÉÎȹÌÓÚpre-F¹¹Ïó״̬¡£¡£¡£¡£¡£¡£¡£¸ÃÑо¿ÏÔʾ³öÅÌËã½á¹¹ÉúÎïѧÊÖÒÕÔÚÒßÃ翹ÔÓÅ»¯Éè¼ÆÖеÄÖ¸µ¼ÐÔ×÷Ó㬣¬£¬£¬£¬£¬Åú×¢³ÏÐÅΪ±¾×¨Òµ·þÎñ ¹ÙÍøÔÚ¾Û½¹Ô´Í·Á¢Ò죬£¬£¬£¬£¬£¬²úѧÑÐÉî¶ÈÈںϵȷ½ÃæÒÑÈ¡µÃÆðԴЧ¹û¡£¡£¡£¡£¡£¡£¡£

³¤°´Ê¶±ðͼÖжþάÂëÔÚÏßÔĶÁÈ«ÎÄ

¿Æ¼¼Á¢Ò첿¹©¸å

¾©¹«Íø°²±¸ 11040102700104ºÅ
¾©ICP±¸£º14023670ºÅ-1
9ÔÂ27ÈÕ£¬£¬£¬£¬£¬£¬¹ú¼Ê¶¥¼¶Ñ§ÊõÆÚ¿¯¡¶Science¡·£¨¡¶¿ÆÑ§¡·£©ÒÔÑо¿ÂÛÎÄ£¨Research Article£©µÄÐÎʽÔÚÏß½ÒÏþÁ˳ÏÐÅΪ±¾×¨Òµ·þÎñ ¹ÙÍøËùÊôÐÂÐÍÒßÃç¹ú¼Ò¹¤³ÌÑо¿ÖÐÐÄ¿ÆÑÐÍŶӵÄ×îпÆÑÐЧ¹û¡¶»ùÓÚÈáÐÔÇøÓòˢеÄRSV FÂѰ×ÈÚºÏǰ¹¹ÏóÎȹÌÐÔÍ»±äÉè¼Æ¡·£¨Mutating a flexible region of the RSV F protein can stabilize the prefusion conformation£©¡£¡£¡£¡£¡£¡£¡£¸ÃÏîÑо¿Ê¹ÓÃÅÌËã½á¹¹ÉúÎïѧ½»Ö¯Ñ§¿ÆÊÖÒÕ£¬£¬£¬£¬£¬£¬Ìá³öÁË»ùÓڱ乹µ÷¿ØµÄºôÎüµÀºÏ°û²¡¶¾£¨RSV£©FÂѰ×ÈÚºÏǰ¹¹ÏóÎȹÌÐÔÍ»±äÉè¼ÆÐÂÕ½ÂÔ£¬£¬£¬£¬£¬£¬Îª¸ü¶àÒÉÄѲ¡ÔÌåÒßÃçµÄ¿¹ÔÓÅ»¯Éè¼ÆÌṩÁ˾ßÓÐÔ¶¾°µÄÐÂ˼Ð÷ºÍÐÂÊÖÒÕ¡£¡£¡£¡£¡£¡£¡£
³ÏÐÅΪ±¾×¨Òµ·þÎñ ¹ÙÍøÀÎÀÎÕÆÎÕÐÂʱ´ú¡¢ÐÂÕ÷³ÌÖÐÑëÆóÒµµÄÐÂʹÃüÐÂʹÃü£¬£¬£¬£¬£¬£¬°Ñ¿Æ¼¼Á¢Òì°ÚÔÚ¡°Í·ºÅ¹¤³Ì¡±µÄÖ÷ҪλÖ㬣¬£¬£¬£¬£¬ÇÐʵÔöǿӦÓûù´¡Ñо¿£¬£¬£¬£¬£¬£¬È«Á¦¹¥¹ØÔ´Í·µ×²ãÊÖÒÕ£¬£¬£¬£¬£¬£¬Æð¾¢ÖýÔì¹ú¼ÒÕ½ÂԿƼ¼Á¦Á¿¡£¡£¡£¡£¡£¡£¡£±¾ÆªÂÛÎĵÄÑо¿Ð§¹ûÒÑÓ¦ÓÃÓÚ¾ßÓÐ×ÔÁ¦×ÔÖ÷֪ʶ²úȨµÄÖØ×éRSVÒßÃç²úÆ·µÄÑз¢£¬£¬£¬£¬£¬£¬ÏÖÔÚÒÑÍê³ÉÁÙ´²Ç°Ñо¿¡£¡£¡£¡£¡£¡£¡£

ºôÎüµÀºÏ°û²¡¶¾£¨RSV£©Êǵ¼ÖÂÓ¤Ó×¶ù¡¢ÍíÄêÈËÑÏÖØºôÎüµÀ¼²²¡µÄÖ÷ҪѬȾÒòËØÖ®Ò»¡£¡£¡£¡£¡£¡£¡£RSVÍâòµÄFÂѰ׽鵼²¡¶¾ÓëËÞÖ÷ϸ°ûµÄĤÈÚºÏÀú³Ì£¬£¬£¬£¬£¬£¬ÊÇÒßÃçÑз¢µÄÖ÷Òª°Ð¿¹Ô¡£¡£¡£¡£¡£¡£¡£RSV FÂѰױ£´æÁ½ÖÖ¹¹Ïó״̬£¬£¬£¬£¬£¬£¬ÖкͻîÐÔÇ¿µÄÈÚºÏǰ¹¹Ïó£¨pre-F£©²»Îȹ̣¬£¬£¬£¬£¬£¬»á×Ô¾õת±äΪÖкͻîÐÔÈõµÄÈںϺó¹¹Ïó£¨post-F£©×´Ì¬¡£¡£¡£¡£¡£¡£¡£Òò´Ë£¬£¬£¬£¬£¬£¬ÔõÑù½«RSV FÂѰ×Îȹ̵½pre-F¹¹Ïó״̬£¬£¬£¬£¬£¬£¬×èÖ¹¹¹Ïóת±äÀú³ÌµÄ±¬·¢ÊÇÆä×÷Ϊ°Ð¿¹Ô¾ÙÐÐÒßÃçÑз¢µÄÒªº¦¡£¡£¡£¡£¡£¡£¡£

½«ÂѰ×ÖÊËø¶¨µ½Ìض¨¹¹Ïó״̬µÄ³£ÓÃÕ½ÂÔÊÇÖ±½ÓÎÈ¹ÌÆä±¬·¢´ó·ù¶È½á¹¹×ª±äµÄÇøÓò¡£¡£¡£¡£¡£¡£¡£±¾Ñо¿Ê¹ÓÃÅÌËã½á¹¹ÉúÎïѧÊÖÒÕ£¬£¬£¬£¬£¬£¬¶ÔRSV FÂѰ׵Ľṹ¼°Æä¶¯Á¦Ñ§ÐÔ×Ó¾ÙÐÐÁËÅÌËãÆÊÎö£¬£¬£¬£¬£¬£¬Ê¶±ð³öÓëÆä´ó·ù¶È¹¹Ïóת±äÔ˶¯Ï໥ñîºÏµÄÒªº¦µ÷¿ØÇøÓò£¬£¬£¬£¬£¬£¬ÔÚ´Ë»ù´¡ÉÏÌá³öÁË»ùÓڱ乹µ÷¿ØµÄ¿¹ÔÎȹÌÐÂÕ½ÂÔ¡£¡£¡£¡£¡£¡£¡£Í¨¹ý¶Ô¹¹Ïóת±äÒªº¦µ÷¿Ø²¿Î»µÄÍ»±äÉè¼Æ£¬£¬£¬£¬£¬£¬¹¹½¨Á˶à¸öRSV FÂѰ×Í»±äÌ壬£¬£¬£¬£¬£¬Ê¹ÓÃÌåÍâʵÑéºÍ¶¯ÎïÌåÄÚÃâÒßʵÑ飬£¬£¬£¬£¬£¬ÑéÖ¤²¢É¸Ñ¡»ñµÃÁËÒ»¿îÓÅѡͻ±äÌ忹ÔÓÃÓÚÒßÃçÑз¢¡£¡£¡£¡£¡£¡£¡£

¶¯ÎïÃâÒßʵÑéÏÔʾ£¬£¬£¬£¬£¬£¬³ÏÐÅΪ±¾×¨Òµ·þÎñ ¹ÙÍø¿ÆÑÐÍŶÓÉè¼ÆµÄRSV FÂѰ×Í»±äÌå¾ßÓÐÓÅÒìµÄÃâÒßÔÐÔ£¬£¬£¬£¬£¬£¬ÇÒ¶ÔA¡¢BÁ½ÖÖÑÇÐÍRSV²¡¶¾¾ù¾ßÓÐÓÅÒìµÄÖкͻîÐÔ¡£¡£¡£¡£¡£¡£¡£ÔÚÃÞÊó¹¥¶¾ÊµÑéÖУ¬£¬£¬£¬£¬£¬¸ÃÍ»±äÌ忹ÔÒ²ÌåÏÖ³öÓÅÒìµÄÃâÒß±£»£»£»£»£»¤Ð§¹û¡£¡£¡£¡£¡£¡£¡£Í¨¹ýÀä¶³µç¾µÆÊÎö»ñµÃÁËˢкó¿¹ÔµÄ¿Õ¼ä½á¹¹£¬£¬£¬£¬£¬£¬Ö¤ÊµÁËËùÉè¼ÆµÄÍ»±äÌåÂѰ×ÀÖ³ÉÎȹÌÓÚpre-F¹¹Ïó״̬¡£¡£¡£¡£¡£¡£¡£¸ÃÑо¿ÏÔʾ³öÅÌËã½á¹¹ÉúÎïѧÊÖÒÕÔÚÒßÃ翹ÔÓÅ»¯Éè¼ÆÖеÄÖ¸µ¼ÐÔ×÷Ó㬣¬£¬£¬£¬£¬Åú×¢³ÏÐÅΪ±¾×¨Òµ·þÎñ ¹ÙÍøÔÚ¾Û½¹Ô´Í·Á¢Ò죬£¬£¬£¬£¬£¬²úѧÑÐÉî¶ÈÈںϵȷ½ÃæÒÑÈ¡µÃÆðԴЧ¹û¡£¡£¡£¡£¡£¡£¡£

³¤°´Ê¶±ðͼÖжþάÂëÔÚÏßÔĶÁÈ«ÎÄ

¿Æ¼¼Á¢Ò첿¹©¸å
¹«°²±¸°¸ºÅ£º11040102700104ºÅ